也想出现在这里?
联系我们吧
源码介绍
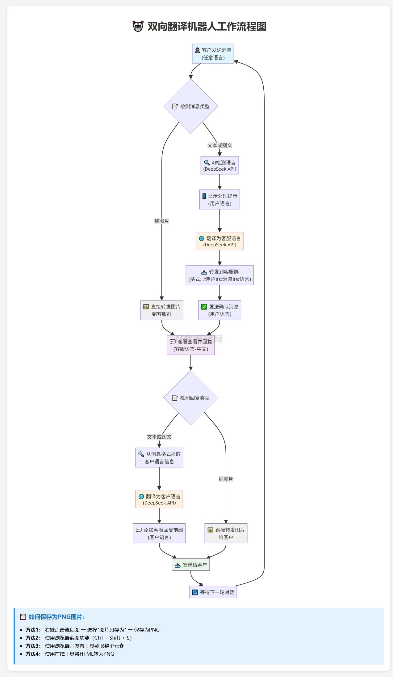
1.双向功能,这个不用说
2.将客户消息翻译为客服配置的指定语言,不管客户消息是哪个国家的语言,只要是Deepseek能识别的语言都可以。
3.将客户发送的消息翻译为符合客户国家口语习惯的语言
2.将客户消息翻译为客服配置的指定语言,不管客户消息是哪个国家的语言,只要是Deepseek能识别的语言都可以。
3.将客户发送的消息翻译为符合客户国家口语习惯的语言
程序截图
1.本站所提供的源码模板(主题/插件)等资源仅供学习交流,若使用商业用途,请购买正版授权,否则产生的一切后果将由下载用户自行承担,有部分资源为网上收集或仿制而来,若模板侵犯了您的合法权益,请飞机通知我们(点击联系),我们会及时删除,给您带来的不便,我们深表歉意!
2. 分享目的仅供大家学习和交流,请不要用于商业用途!
3. 如果你也有好源码或者教程,可以到用户中心发布投稿,分享有佣金分成!
4. 本站提供的源码、模板、插件等等其他资源,都不包含技术服务 请大家谅解!
5. 如有链接无法下载、失效或广告,请联系站长,可领回失去的金币,并额外有奖!
6. 如遇到加密压缩包,默认解压密码为"www.ymfx.net",如遇到无法解压的请联系管理员!
7. 本站部分文章、资源来自互联网,版权归原作者及网站所有,如果侵犯了您的权利,请及时联系我站删除。 免责声明
源码分享吧 » Telegram AI全自动翻译客服机器人源码/带视频搭建教程
2. 分享目的仅供大家学习和交流,请不要用于商业用途!
3. 如果你也有好源码或者教程,可以到用户中心发布投稿,分享有佣金分成!
4. 本站提供的源码、模板、插件等等其他资源,都不包含技术服务 请大家谅解!
5. 如有链接无法下载、失效或广告,请联系站长,可领回失去的金币,并额外有奖!
6. 如遇到加密压缩包,默认解压密码为"www.ymfx.net",如遇到无法解压的请联系管理员!
7. 本站部分文章、资源来自互联网,版权归原作者及网站所有,如果侵犯了您的权利,请及时联系我站删除。 免责声明
源码分享吧 » Telegram AI全自动翻译客服机器人源码/带视频搭建教程
常见问题FAQ
- 免费下载或者VIP会员专享资源能否直接商用?
- 本站所有资源版权均属于原作者所有,这里所提供资源(除商业源码分类)均只能用于参考学习用,请勿直接商用。若由于商用引起版权纠纷,一切责任均由使用者承担。更多说明请参考 VIP介绍。
- 源码会提供后续更新服务吗?
- 只要是源码有了新的版本发布,那么我们就会发布出来,凡是vip会员都可享受免费下载更新的权限!
- 所有源码是否100%完整可运营?
- 因为时间、精力、条件和源码的复杂程度等诸多因素的限制,导致我们无法去对每一套源码都去做一个全面且深入的测试,所以我们无法保证站内所发布的源码全部都100%完整可运营,所以关于此问题就无法给大家做出任何承诺。
- 本站源码是否支持退款?
- 本站属于自动发货下载,源码是虚拟产品,易复制与传播,一旦购买是不支持退款的,感谢理解!